
炒股就看金麒麟分析师研报,权威,专业,及时,全面,助您挖掘潜力主题机会!
我们在2025年度策略《强市场,新逻辑》强调“本轮资本市场反转肩负重任,未来经济转型发展过程中,资本市场将成为引导资源配置的核心平台”,并提出提振股市的新逻辑:助力新质生产力发展、承载居民财富配置渠道、盘活优质资产。今年以来,三大逻辑持续巩固,资本市场与实体经济良性循环,夯实了本轮牛市的底层逻辑。
与此同时,今年以DeepSeek、半导体、机器人、6代机、创新药等为代表的各领域“多点开花”突破引发的产业价值重估、大国博弈中的战略自信、“十五五”对于未来转型思路进一步明确,带来的市场中长期宏观“叙事”和认知的转变,进一步强化本轮牛市的逻辑并拔高行情天花板。
行至当前,在2025年市场大幅上涨、上证综指一度突破4000点后,2026年市场将如何演绎?详见报告。

一、海外展望:流动性宽松和弱美元有望提振
今年以来中美股市关联度提升。一方面,宽松的流动性环境中,外溢的美元流动性催化全球风险资产迎来普涨,新兴市场尤为受益。另一方面,A股今年表现靠前的海外算力链业绩预期和美股龙头高度挂钩、受美股映射较强。
因此,我们看到中美两国股市的相关性显著提升,标普500和万得全A滚动60日相关系数2025年的均值为0.4,远高于2021-2024年的水平,和2018-2020年的水平相当。


11月,受“AI泡沫”言论、联储降息预期回落、美国货币市场流动性趋紧影响,以算力为代表的A股资产一度跟随美股同步调整。
一方面,10 月关键通胀与就业数据可能永久缺失,完整数据链恢复尚需时间,数据空窗期下美联储一度延续10月会议以来的鹰派姿态。Hammack、Kashkari等联储主席接连放鹰打压降息预期,市场对12月降息的押注概率曾降至50%以下。
另一方面,海外对“AI泡沫”的悲观基调发酵。随着Meta、甲骨文和Alphabet等公司开始通过发行债券和贷款融资,市场持续担忧海外巨头算力军备竞赛催生的大规模融资与资本开支对于企业自身资产负债表的压力、以及投入回报不及预期的风险。

但综合估值、龙头企业财报和投资占比等指标的历史横向对比来看,我们认为当前美股AI尚未显著泡沫化。
第一,从估值的纵向对比来看,截止2025/10/31,标普500/MSCI美国席勒市盈率为39.6/39.8,处于1990年以来90%的分位数以上的水平,和21年底的水平相当,明显低于2000年初的泡沫化水平。此外,进一步去对比全球资本市场几次典型的泡沫化时期主要股指的估值水平来看,当前M7/纳斯达克100的估值同样处于历史低位。


第二,对比科网泡沫,当前美股科技龙头资产负债表和现金流量依然健康。截至2025Q3,标普500信息技术板块总债务/股东权益、总债务/总资产和净债务/EBITA均低于90年代。
此外,尽管近期科技巨头通过举债融资的方式以扩大资本开支引发市场对持续性的担忧,但科技公司充裕的自由现金流和经营性现金流仍可以覆盖资本开支。并且,对比当下和90年代来看,当下的AI科技龙头CAPEX占自由现金流和经营性现金流的比重也明显低于科网泡沫时期。


第三,从电脑设备+通信设备+数据中心投资和信息技术处理设备占美国GDP的比重来看,宏观层面上,尽管AI领域的资本开支显著飙升,但明显低于科网泡沫时期。

与此同时,全球流动性有望延续宽松。基于放缓的就业市场以及特朗普的“化债”诉求,当前至2026年底美联储大概率至少还有3次降息。在美国政府债务总量难以压降的现实约束下,为弥补除关税和DODGE计划缩减规模外的收支缺口,特朗普只能通过推动利率水平下行来压降利息支出规模,因此,特朗普大概率将通过行政手段以放大美联储的宽松空间和节奏。今年12月,特朗普即可推动亲信担任“影子主席”,目前三位热门的美联储主席,包括沃勒、沃仕和哈塞特均是偏鸽派的代表,明年1-2月,若库克被罢免,则特朗普可以掌握理事会的多数席位,进而间接影响地方联储主席的任免和行为,并最终实现对联储决策的影响。

综上所述,尽管11月受“AI泡沫”言论、美联储降息预期回落、美国货币市场流动性趋紧影响,以算力为代表的A股资产随美股同步调整。但往后看,一方面,从估值、龙头企业财报和投资占比的历史横向对比来看,当前的AI行情具备盈利支撑,并未达到类似2000年初科技股的泡沫化特征。另一方面,全球流动性大概率延续宽松。因此,海外对国内市场的负面冲击有限,反倒是宽松的全球AI产业趋势的共振、以及宽松的流动性和弱美元有望提振A股。
二、国内展望:盈利修复或将成为最大亮点
今年以来全A盈利逐季修复,好于市场预期。全A非金融营收增速自2024Q3见底之后,逐季改善,于2025Q2转正以后持续上行,2025Q3累计营收同比增速达到0.70%;此外,2025Q3单季度营收环比增速为0.77%,亦是2021年以来的首次转正,5年新高,2008年以来的70.5%的中等偏高分位。

并且,今年以来上市公司业绩的“含金量”也在提升。由于计提资产减值损失,全A非金融净利润增速于2024年底才见底,2025年考虑到投资收益的扰动之后,整体业绩趋势同样向上;并且2025Q3主业贡献尤为突出,经营收益累计同比增速达到6.62%,高于净利润增速的5.54%。

展望2026年,名义经济的修复有望为上市公司盈利改善提供支撑。今年前三季度,国内GDP整体依然呈现“实际强而名义弱”的特征。今年国内前三季度实际GDP同比5.2%,在全球主要经济体中排名前列,也是市场得以显著修复的重要基础。但另一方面,前三季度名义GDP同比仅4.1%,成为市场微观体感仍较差的重要原因。
2026年,GDP平减指数和名义增长的修复方向均相对明确。参考IMF最新预测,2026年以美元计价的中国名义GDP增速有望达到6.45%,较2025年的3.46%明显抬升。而根据兴证宏观团队的估算,“反内卷”和其他呵护政策作用下,2026年通胀有望延续温和修复格局,至2026年底CPI和PPI同比有望回升至0.4%和-0.9%。按60%和40%的权重估算,则2026年GDP平减指数有望回升至-0.12%,较当前的-0.72%有望显著改善。

名义经济修复、价格回升有望支撑基本面进一步改善。对2025年前三季度的业绩进行拆分,作为更能反映真实需求的收入已经企稳向上,而全A非金融的毛利率仍在回落,表明价格仍然是盈利的主要拖累项。不过下半年以来,在“反内卷”政策的影响下,目前周期资源品的价格已经出现改善并带相关行业毛利率的改善。明年随着整体PPI的继续上行,全A非金融的毛利率也有望止跌企稳,并带动整体盈利回升。

多项盈利的先行指标已释放积极信号。新增中长期贷款、M1同比等宏观领先指标的走势也给出了积极的信号。明年随着反内卷政策推进,叠加需求端改善,价格因素有望带动企业利润显著回暖。

从强预期到强现实,2026年全A非金融净利润增速有望回到两位数。依据当前个股的Wind一致预期,并按行业调整系数,我们预测明年全A盈利增速有望继续平稳向上,全A非金融25年底在低基数效应下,净利润增速有望达到6.5%,2026年全年净利润增速有望达到16.5%。伴随着全A盈利的回暖,高景气行业占比也有望进一步提升。


此外,明年国内财政、货币有望继续双宽松,与海外共振,推动国内信用周期修复。今年下半年以来,由于财政前置后政府债发行节奏错位使得社融存量同比放缓,叠加地产新一轮量价放缓拖累私人信贷,国内信用扩张出现波动,成为经济增长放缓的重要因素之一。展望2026年,随着财政空间重新打开,叠加当前经济下行压力,“十五五”开局之年增长诉求更强,明年财政大概率继续前置,货币也有望配合宽松,推动国内信用周期继续底部修复。


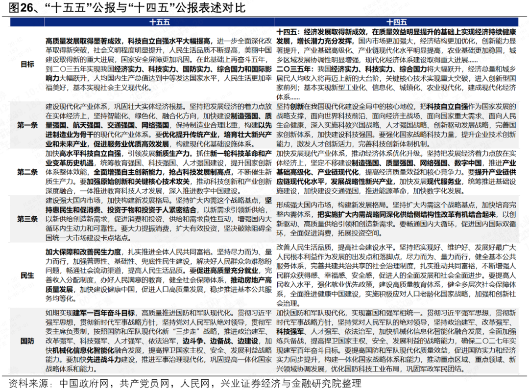
明年作为“十五五”开局之年,政策“促转型、稳增长”诉求较强,进一步赋能牛市逻辑。本轮市场向好的中长期叙事,在于市场对于大国崛起、经济结构性转型的信心和决心。本次“十五五”规划对于未来五年政策定调和高质量转型的积极表述,有助于提振市场信心、凝聚市场共识,进一步夯实市场“长牛”逻辑。
结构上,“十五五”规划建议明确了产业发展的思路,传统改造与发展新兴并重。包括固本升级(优化提升传统产业)、创新育新(培育壮大新兴产业和未来产业)、扩容提质(促进服务业优质高效发展)、强基增效(构建现代化基础设施体系)。


并且,参考历史经验,“十五五”规划开局之年对于顺周期形成较大提振。回顾历史,近三轮五年规划第一年都是周期大年:
“十二五”第一年(2011):尽管随着“四万亿计划”刺激效果的逐渐消退,2010年开始GDP增速逐渐下滑,但2010-2011年海外持续宽松,叠加楼市火热,大宗商品价格仍大幅上涨。
“十三五”第一年(2016):经历2015年股灾冲击后,2016年随着经济企稳复苏、需求回暖,叠加政策推动供给侧改革,国内商品价格大幅上涨。
“十四五”第一年(2021):新冠疫情带来的供给冲击,叠加全球流动性大放水,导致物价大幅抬升,与此同时国内“双碳”革命加速落地,进一步加剧了商品价格的上行。

因此,展望明年,传统周期板块有望在价格回升、反内卷拉动、需求端刺激的共振下演绎出更强有力的行情。市场有望从今年TMT一枝独秀的“结构牛”,转向结构更为均衡、各板块齐头并进的、更全面的牛市。
三、资金面:牛市演绎中,钱从来不是问题
在《2025年度策略:强市场,新逻辑》(20241213)中展望2025年资金面时,我们曾明确提出:“回顾A股历史经验,只要方向反转,钱从来不是问题,关键是资金流入的节奏。从中期的维度来说,当前市场需要摒弃熊市思维,坚定多头思维,对行情的时间和空间不要设限,因为资金动力仍源源不断。”
2025年以来,各类资金如期加速入市,推动指数走向十年新高。展望明年,我们重申“只要方向反转,钱从来不是问题”,增量资金依然源源不断,无论是国内居民财富向股市新一轮的再配置,还是主动权益基金的超额回归、险资和国家队等中长期资金的坚定入市,以及外资回流中国资产,这些资金趋势上的积极变化均有望在明年得到更为深入的演绎、并进一步形成正向反馈。

(一)居民资金:居民财富增配权益资产的趋势方兴未艾
随着企业盈利修复、市场预期改善,今年资金活化程度开始提升,具体表现为存款结构中的活期存款占比已逐渐企稳回升。
与之相对应的是,今年居民资金参与股市的情绪明显升温。今年非银存款累计净流入已升至近十年最高水平,而通过私募专户、两融、ETF等各种资金渠道的观察,也能够发现居民资金已开始增配权益资产。

其中,以私募和专户为代表的高净值资金是今年市场重要的增量来源。今年以来,私募股票基金和权益专户的新发明显回暖,指向高净值人群资金已率先入市,结合仓位水平看后续有望提供更多增量。截至今年9月,私募基金累计新发规模超3400亿元,新发产品数量超9100只,权益专户累计新发规模接近1800亿元,新发数量超7600只,整体保持上行趋势,尤其是在4-5月新增备案规模明显扩大,指向高净值个人投资者已经通过私募&专户渠道率先入场。此外,私募股票基金仓位也持续回升,截至今年9月,整体仓位水平已升至66%,相较于2024年底部回升10pct,但距离历史高位仍有进一步提升空间。

两融和行业ETF也指向居民资金已在加速入市:
今年杠杆资金加速流入,但融资交易并未出现明显过热或风险,在本轮行情中仍能继续成为居民资金入市的重要承接渠道。杠杆资金在7月、8月、9月分别净流入1320亿元、2740亿元、1336亿元,前后连续14周超百亿净流入,是三季度行情的重要助推力量。与此同时两融余额也接近2.5万亿元,已经突破2015年高点,但从两融成交占比、两融余额占流通市值比例看,均处于中等偏低水平,从杠杆资金持有成本与强平风险来看,两融风险也仍相对较低,后续仍能够继续成为居民资金入市的重要承接渠道。
与此同时,行业主题ETF成为本轮居民资金布局市场结构性机会的增量资金亮点。今年以来宽基ETF累计净流出规模近3000亿元,大幅流出主要还是源于宽基ETF作为逆向资金,随着指数上涨逐步止盈流出;而行业主题ETF则成为居民资金布局市场结构性机会的增量资金亮点,今年以来累计净流入超3000亿。

展望明年,居民财富增配权益资产的趋势方兴未艾。
一方面,随着A股市场赚钱效应显著提升,居民资金本身就会增配权益资产。从历史上看,居民存款与股票总市值之比在1至2区间变动,当前仍在1.53的历史中高水位,未来居民资金仍有较大增配权益资产的潜力。


另一方面,本轮行情相较于过往牛市阶段不同的一点,便是当前的利率水平要远低于以往,资产荒更加严重,也会驱动居民资金“被动”增配权益。近两年广谱利率趋势下行,当前国债、银行理财预期收益率、保险预定利率、3年期定期存款、货币基金利率均降至2.8%以下,叠加楼市收益预期下降,史上最低的利率环境是驱动本轮居民财富向股市新一轮再配置的核心因素。

最后,今年以来,股票和债券的风险收益指标已经出现逆转,随着收益率上升、波动率收窄,也将吸引更多中低风险偏好的资金也逐渐增加权益类资产的配置。随着政策发力、国家队托底、市场预期修复、风险偏好改善,权益资产的波动率今年以来逐渐下降,夏普比率(年化收益率/年化波动率)已超过固定收益类资产。

(二)主动权益基金:超额改善带动新发回暖,赎回压力最大的时间正在过去,明年份额有望迎来回升
2025年初,当部分投资者将国内权益基金的发展与美国被动化趋势作对比,对国内主动投资的未来感到一片悲观之时,我们在《中国主动投资的光明未来》(20241231)中坚定地认为:“与美国被动化趋势的对比不可刻舟求剑,对中国主动投资的未来应当更有信心”、“随着宏观基本面底部回升、新的经济增长动力和产业趋势有望涌现,主动投资有望再度承担起助力新质生产力发展、挖掘景气行业、重仓结构性α的重任,进而实现业绩和规模的正反馈。”
今年以来,随着总量经济企稳修复,AI、创新药、军工、新消费等各类产业趋势接连涌现,景气投资有效性开始显著改善,主动基金超额收益随之回归,明年随着高景气行业继续增多,或将带动主动超额进一步提升。截至11月20日,今年偏股基金指数上涨29.1%,相对去年10月8日高点上涨近20%,并且偏股基金较沪深300指数取得超过10%的明显超额收益,从绝对收益与相对收益维度,基金赚钱效应均显著改善。未来随着高景气行业继续增多,景气投资有效性强化,也将为主动超额收益进一步提升提供更加友好的环境。


一个值得关注的信号:“翻倍”基金重现。今年7月,主动偏股基金中已经出现首只翻倍基金,为近三年以来首次,且截至11月20日,已有接近40只主动偏股基金今年以来收益率翻倍。参考历史经验,在主动基金取得翻倍收益后,下一年大概率会有更好的收益表现。

而随着超额改善带动新发回暖,主动权益资产与负债端正逐渐走向正循环:
从发行端看,自2024年9月以来,偏股基金发行逐渐回暖,但相较2020-2021年期间月均近1500亿元的发行规模仍有较大差距。年初以来,偏股基金累计新发规模4517亿元,月均发行411亿元,相较去年的月均263亿元明显提升,但相较2020-2021年期间月均超1700亿元的发行规模仍有较大差距;其中主动权益基金今年以来新发1165亿元,月均发行106亿元,也尚处于相对偏低水平。
而从发行结构看,今年偏股基金新发占比已近五成,主动偏股基金发行占比也逐渐提升。主动超额回归叠加市场赚钱效应显著,主动权益基金在新发结构的改善迹象更为显著,自2024年9月以来,偏股基金新发占比快速提升,今年随着主动基金重拾超额收益,主动权益基金的新发规模占比从今年6月份以来也开始回升,逐渐扭转了过去几年基金发行“债基化”、“被动化”的趋势。


并且,当前主动基金赎回压力最大的时间正在过去,明年份额有望迎来回升:
截至今年三季度,近七成的主动权益基金净值已接近或超过上一轮高点,存量赎回压力已明显减轻。从基金净值角度来看,截至2025Q3,已有近七成的主动偏股基金净值已接近或超过上一轮(2020-2022年)的高点,净赎回压力明显减少、甚至实现净申购。
参考历史经验,主动权益基金份额见底往往发生在市场见底后两到三个季度,明年份额有望迎来回升。在市场见底后的初期,随着基金收益率改善、净值修复,投资者往往会选择先兑现赎回,在两到三个季度后,基金收益率的持续提升将吸引投资者重新申购流入。


(三)中长期资金:“有形之手”努力提振资本市场,险资系统性增配权益资产
一方面,今年中央汇金公司首次明确类“平准基金”定位,向市场传递了“底线思维”信号,同时扮演市场平滑器角色,在市场恐慌期间提供流动性支撑、而在市场过热时进行适度降温,呵护牛市行情的持续性。
随着证金、汇金等国资机构近年来对权益资产的配置持续增加,当前已成为股票ETF的重要持有人,同时根据前十大股东口径统计的汇金、证金等国资机构直接持有股票市值也已超过4.6万亿。截至25H1,根据已披露的股票型ETF持有人信息,随着上半年证金、汇金大量增持ETF维稳市场,其持有比例从24年末的33.0%进一步提升至25H1的37.2%,接近1.3万亿,已成为股票ETF的重要持有人;从持股情况看,根据前十大股东口径统计,截至25Q3汇金、证金等国资机构持股市值也已超过4.6万亿。

与此同时,在推动中长期资金入市的政策方针下,险资在过去两年显著增持股票资产,并且在今年流入进一步提速。截至今年Q3,险资持有权益资产比例大幅上升至15.5%,接近历史新高,其中持有股票占比升至10.0%,也已处于近年来的最高水平。
展望明年,保费收入有望维持高增,低利率叠加资产荒环境延续,系统性增配权益资产仍是大势所趋,按照“每年新增保费的30%用于投资A股”的规定,保险资金明年仍有望维持大幅流入,成为市场的主要增量之一。


(四)外资:回流做多A股的意愿有望提升
一方面,明年海外流动性大概率延续宽松,美元外溢效应可能推动外资向中国资产回流。美国货币政策受财政与AI“大而不能倒”双重压力裹挟,被迫宽松可能是大概率事件。
另一方面,伴随人民币汇率的系统性修复也将增强外资配置A股的收益,驱动外资做多A股。过去两年,人民币存在系统性低估,但随着跨境支付独立性增强、市场对于中美力量对比认知的重构、以及价格改善带动名义经济修复,后续人民币的升值潜力有望驱动外资增配做多A股。


更重要的是,随着明年国内PPI回升甚至转正,或将驱动更多配置型、中长期海外资金成为A股市场明年重要的潜在增量资金。从海外经验看,无论是美国还是日本,PPI都与外资流入节奏高度相关,对于中国资产亦是如此。明年国内PPI回升甚至转正,也将成为驱动更多配置型外资回流A股市场的重要信号。

四、行业配置:从估值到盈利,从结构到全面,从“淘汰赛”到“竞速赛”
今年,A股盈利结构型复苏,各行业景气分化较大。今年A股景气来源呈现鲜明的三条主线,一是以券商、保险为代表的资本市场投资收益,二是以TMT、新能源、机械为代表的新动能景气释放,三是以有色、钢铁、化工为代表的全球定价资源品价格上涨与国内“反内卷”共振。但消费和地产链景气暂未跟上,相关行业盈利依然承压。

映射到资本市场上,今年以来盈利是决定各行业表现的“分水岭”,行业表现围绕景气展开了一场“淘汰赛”。今年大部分行业均在不同程度的“拔估值”,盈利成为最终决定各行业表现的“分水岭”。年初以来涨幅居前的有色、AI硬件、新能源、机械等,盈利贡献均占一半以上,而涨幅靠后的消费、地产链等,也基本上均由盈利拖累。因此,今年各行业表现的本质是围绕景气展开的一场“淘汰赛”。

但明年来看,随着高增长行业增多、更多行业步入盈利复苏通道后,行业表现也或将围绕景气从“淘汰赛”转为“竞速赛”。当明年景气来源变得更加丰富后,对风格和行业表现意味着:1)各行业之间的分化或将收敛,风格由今年的“结构”扩散至明年的“全面”;2)各个板块都将涌现出高增速行业后,市场的配置逻辑或将由此前依据景气“淘汰”弱势行业,变为从各个板块内部通过“竞速”筛选优胜行业。


因此,在明年这场“竞速赛”中,景气来源将成为配置的重要抓手。我们预计明年上市公司的景气来源主要集中在:1)具备产业趋势的AI、新能源、军工、创新药;2)受益于PPI回暖、“反内卷”和全球AI资本开支向实物传导的“涨价链”;3)向外寻求增量、具备全球竞争优势的“出海链”;4)低利率时代下,红利板块仍将是性价比凸显的优质底仓资产,但上市公司整体盈利具备弹性后,个股的筛选思路或由此前的稳定红利转向自由现金流。
(一)产业趋势:AI、新能源、军工、创新药
1. AI(北美算力):全球算力景气共振,北美算力链景气确定性强
2025年以来,海外AI产业景气度持续提升,谷歌、Meta 等海外AI巨头不断上调AI资本开支指引,同时OpenAI与英伟达、博通、AMD等芯片巨头开始扩大合作,谷歌以自研TPU为核心进行“模型+硬件+生态”的全链路布局。海外AI产业链生态的蓬勃发展,有望继续为国内光模块、PCB、液冷等北美算力链带来景气确定性,龙头当前性价比仍高。
光模块:海外资本开支与国内算力建设继续拉动需求,800G成为主流、1.6T放量在即,硅光技术有望成为高速光模块核心方案,OCS/CPO等新技术推进。
PCB:AI服务器、交换机、光模块升级将继续拉动PCB需求增长,并将带动上游高阶材料、设备投资等全产业链受益。
液冷:AI集群高密度化推动芯片与机柜功耗飙升,液冷成为必选项,有望在AIDC场景中加速部署,具备全产业链布局或细分环节核心能力的企业将充分受益于行业规模化发展。


2. AI(国产算力):算力需求叠加国产替代驱动,国产算力全产业链受益
国内互联网大厂资本开支持续加速,国内中下游应用创新加速有望反哺拉动上游算力需求增长,叠加自主可控大趋势下,国产算力全产业链受益,国产芯片及其上游产业链(晶圆厂、设备材料、封测)、存储迎来发展机遇。
国产算力芯片:国内云厂商资本开支持续加速,DeepSeek等国产大模型适配国产芯片,国产算力生态加速构建。大国博弈背景以及“加快关键核心技术攻关”等政策导向下,算力芯片国产化大势所趋。
国产芯片上游产业链:国产算力需求爆发推动本土晶圆厂扩产,进一步加速国产半导体设备和材料的需求和自主可控进程。
存储:算力需求由训练侧向推理侧迁移,推理阶段的实时交互、AI生成内容的长期留存进一步放大DRAM/NAND等存储产品需求。而海外龙头扩产纪律性强,未来新增产能有限,供需剪刀差持续扩大,增强产业链价格弹性。


3. AI(端侧):端侧硬件落地路径清晰,国内制造业龙头具备全球竞争优势
2026年,AI有望继续加速渗透至应用端,其中端侧硬件技术成熟、落地路径清晰、价值变现快,并且国内制造业龙头凭借垂直整合能力、与全球化供应链布局,已深度切入头部终端品牌供应链,在核心部件、整机组装等环节形成竞争壁垒。随着端侧AI硬件出货量持续攀升,国内人形机器人、消费电子等产业链龙头将充分受益。
人形机器人:特斯拉Optimus 迈入量产周期,国内产业链凭借成本优势与技术适配性深度绑定,将充分享受头部量产带来的确定性增量。同时政策加持与技术突破下,国内多家初创企业已于今年开始量产,随着订单落地、商业化逐步开启,产业链景气确定性较强。
消费电子:国内AI手机与AI眼镜等端侧技术和渗透率持续提升,苹果未来有望引领端侧AI硬件创新新潮流,国内产业链厂商充分受益。

4. AI(软件应用):明年产业链焦点转向应用商业化落地,国内有望进入业绩兑现期
随着全球巨头大幅加码资本开支,明年市场对于AI的焦点转向应用商业化落地,以实现产业链价值闭环。今年以来,DeepSeek带动AI平权推进、叠加国家政策层面高度支持,国内AI商业化落地已具备基础,庞大市场规模与丰富应用场景有望助力我国在AI应用发展中“弯道超车”。随着AI在各行业渗透率不断提升,国内相关公司也有望进入兑现期。
参考美国AI应用落地经验,AI应用有望率先落地的领域主要集中在云服务、ERP企业管理系统、客户管理SaaS、数据分析、电商平台、广告平台等To-B端领域,以及教育、社交平台、游戏、医疗、语音等To-C端领域。
今年以来,AI已在赋能国内公司业绩增长,同样集中在办公、企业管理等To-B端领域,以及教育、语音、游戏等To-C端领域。


5. 新能源:储能与固态电池引领产业新浪潮
AI引发供电系统革命、固态电池新技术突破,需求超预期和技术迭代赋能行业迎来新一轮发展周期。经历过去三年的供给出清后,板块重新由“供给过剩”叙事回归“科技成长”叙事:
储能:经济性提升叠加海外缺电需求,全球储能需求共振,带动锂电行业进入新周期。锂电池成本下降催生储能经济性提升,国内储能项目招标和需求强劲,25年招标数据超预期,预计26年装机高增。美国AI用电需求激增、欧洲及新兴市场渗透率提升打开增量空间。
固态电池:25年验证产业化逻辑,26年进入产业化关键期,半固态电池在车端应用和量产订单落地可期,全固态电池中试至量产推进继续催生设备与材料增量需求。

6. 军工:“十五五”有望迎来β+α共振的新一轮景气周期
军工作为国家战略部署密切相关的行业,“十五五”有望迎来β+α共振的新一轮景气周期。
一方面,对内“五年计划”交界节点叠加对外全球竞争力提升后军贸市场空间打开,军工行业迎来新一轮订单释放周期,是“十五五”时期军工产业链基本面持续改善的β支撑:
对内,军工作为强计划性行业,五年规划对于行业景气和市场预期有着重要影响。参考历史经验,从五年规划启动编制,到正式落地的第一年,军工行业的超额收益通常较为明显。明年作为“十五五”开局之年,随着军队建设“十四五”规划执行已进入能力集成交付关键期、叠加 “十五五”规划编制推进、落地,行业未来三到五年的发展指引将逐渐清晰,前期积压的下游需求有望迎来大幅释放。随着新一轮订单周期开启,有望推动行业整体景气复苏。

对外,当前世界面临百年未有之大变局,全球军备竞赛拉开帷幕。随着我国武器在世界持续展现强大竞争力,中国在国际军贸中的市场空间有望进一步打开。今年2月以来,特朗普政府关税战升级,印巴、中东等全球地缘政治紧张局势加剧,各国政府均在提高对国家安全的重视程度,全球军备竞赛序幕正在拉开。随着去年末我国六代机亮相、3月我国军舰绕澳大利亚环行展示,到二季度的台海联合演练、歼10CE在印巴冲突中大放光彩,中国武器持续展现全球竞争力。地缘冲突背景下国家安全牵引长期军贸需求,中国在国际军贸中的市场空间有望进一步打开。

另一方面,“十五五”重点强调的商业航天(卫星、火箭)、低空经济、新质战斗力,也将是未来军工基本面持续改善的α来源。
7. 创新药: BD出海与商业化落地继续驱动重估
复盘创新药的大周期行情,与政策友好、重磅品种密集落地、新的产业技术方向、宽松的货币政策等因素密不可分。2025年国内已展现这种趋势,明年BD出海与商业化落地带来的业绩释放和全球竞争力提升,有望继续驱动板块重估。
2025年,中国创新药深度融入全球产业链。自主出海与License-out双线发力,多款新药在美欧实现商业化并放量,BD交易金额与数量持续攀升,成为全球创新药重要供给方。展望明年,更多大单品潜在出海机会值得期待。

国内企业布局迎来收获,明年业绩释放有望加速。2022年以来,国产创新药企管线中已布局有多款具有国际化潜力的创新药品种,在等多个细分领域具备竞争力和创新储备,2025年已在迎来兑现,明年业绩兑现有望继续提速。

(二)涨价链:PPI回暖+“反内卷”+AI资本开支向实物传导
首先,明年PPI回暖的趋势较为确定,有望带动更多资源品涨价。今年8月以来PPI同比已经迎来触底回升,国内资源品的涨价线索也愈加丰富,明年涨价资源品板块的修复行情有望延续。

今年资源品的涨价线索已在逐渐丰富。年初以来,价格出现明显修复的资源品主要集中在:新能源相关(锂、钴、锂电正极材料、多晶硅等)、贵金属(金、银)、稀土(镨、钕)、化工(硫化工、农药、氟化工、磷化工、化肥等)、煤炭等。

其次,政策面高度重视价格问题,积极推动价格合理回升。供需两弱下国内PPI自2022年10月开始一直在负值区间震荡,成为国内经济修复的一大核心症结。今年以来顶层会议和文件反复提及价格问题,2025年4月《关于完善价格机制改革的若干意见》明确指出防止经营者以低于成本的价格开展恶性竞争;随后7月初中央财经委员会会议强调要依法依规治理企业低价无序竞争。

供给侧方面,反内卷政策导向下,钢铁、建材、化工、硅料硅片等资源品近年来供给收缩已在提速,行业困境反转的预期强化。通过我们的供给侧筛选框架,截至25Q3,化工品(有机硅、钛白粉、纺织化学品)、新能源(硅料硅片)、建材(装修建材、玻璃、水泥)、钢铁等板块均已经进入供给出清底部位置,后续如若需求侧有所修复,板块业绩弹性值得期待。

需求侧方面,全球AI资本开支向实物涨价传导,储能需求旺盛带动新能源产业链上的化工品(硫化工、磷化工)、制冷剂(氟化工)、金属&新材料(锂、锡、铝、铜、钨)等价格上涨趋势有望持续。

(三)出海链:中国制造业竞争力持续显现,出海有望继续成为国内公司景气的重要来源
A股上市公司积极出海,彰显全球竞争力。截至2024年年报,上市公司海外营收占比来到14.79%的历史高位,指向上市公司全球布局战略的成果正在逐步显现,海外收入的稳健增长使得这些公司的业绩表现具备明显优势。

展望明年,出海链仍是确定性较高的景气方向:一则全球流动性大概率延续宽松,货币政策呵护下全球需求大概率不存在显著的收缩风险;二则首脑谈判后中美关税冲突暂时搁置,并且中国也有更多的政策工具应对海外贸易政策变化;三则经过多年的出海建厂和目的地市场分散,很多中国企业已经逐渐摆脱了对单一市场的依赖,极大降低了关税风险敞口。

重视近年来海外营收持续提升、国际竞争力不断加强的细分行业。汽车链、机械(造船、工程机械、自动化设备)、医药(创新药、医疗器械)、新能源链(光伏设备、能源金属)、游戏等行业2024年海外营收占比较2018年均明显提升,指向中国企业出海正在走向创新化、智能化、高端化。

并且,随着全球政治未来变化能见度降低,部分出海链行业正在积极寻求风险分散:
一是终端市场趋于分散化。以中国对美国、东盟、EU28的出口占比之和来衡量各行业的出口集中度,可以看到汽车链、机械、电源设备、金属、化工等品类出口分散化特征较为明显,一方面出口集中度较低,另一方面近年来呈现持续下行的走势。

二是产能布局趋于分散化。出于降低成本、分散风险的目的,汽车零部件、机械、化工等品类在海外产能布局相对充分。

(四)红利:从稳定红利到自由现金流
低利率环境下,红利资产作为稀缺的稳定高收益品种,有望获得以内地保险资金为代表的追求绝对收益的配置型资金的持续流入。经济结构转型的大背景下,流动性宽松大概率将持续较长时间,国债长端利率趋势性下行,险资等绝对收益资金 “资产荒”压力加剧:一则固收类资产回报率降低,险资可得“利差”空间明显压缩;二则优质非标资产供给减少,险资通过非标资产提升组合收益率的难度加大。此外,随着新会计准则逐步落实,增配红利板块计入FVOCI会计科目的趋势也正在加速。


红利布局思路或从此前的“纯债”逻辑向“信用债”逻辑切换,关注更具弹性的自由现金流方向。在牛市环境中,只追求稳健回报的稳定红利难以提供足够的向上弹性,而具备充裕的自由现金流则意味着兼具分红提升(红利)和扩大资本开支(成长)的潜力,这种进可攻退可守的选择权为自由现金流板块带来了比普通红利板块更强的弹性空间。

自由现金流股票池:在中证现金流指数成分股中筛选出1)总市值在100亿以上;2)连续三年分红且不存在透支性分红;3)股息率TTM在2.5%以上的个股。
风险提示
]article_adlist-->经济数据波动,政策宽松低于预期,美联储降息不及预期等。
证券研究报告:《万物竞发——2026年市场展望》
对外发布时间:2025年12月7日
报告发布机构:兴业证券股份有限公司(已获中国证监会许可的证券投资咨询业务资格)
本报告分析师 :张启尧 SAC执业证书编号:S0190521080005
]article_adlist-->推荐阅读 ]article_adlist-->壹明年视角下,各行业估值-景气匹配度如何?
贰
历年岁末年初躁动行情如何演绎?
叁
岁末年初的日历效应
肆
会有跨年行情吗?
伍
60大求贤才,共兴业(社招&应届)
]article_adlist-->
]article_adlist-->
]article_adlist-->
兴业证券股份有限公司经中国证券监督管理委员会批准,已具备证券投资咨询业务资格。
本报告仅供兴业证券股份有限公司(以下简称“本公司)的客户使用,本公司不会因接收人收到本报告而视其为客户。本报告中的信息、意见等均仅供客户参考,不构成所述证券买卖的出价或征价邀请或要约。该等信息、意见并未考虑到获取本报告人员的具体投资目的、财务状况以及特定需求,在任何时候均不构成对任何人的个人推荐。客户应当对本报告中的信息和意见进行独立评估、并应同时考量各自的投资目的、财务状况和特定需求,必要时就法律、商业、财务、税收等方面咨询专家的意见。对依据或者使用本报告所造成的一切后果、本公司及/或其关联人员均不承担任何法律责任。
本报告所载资料的来源被认为是可靠的,但本公司不保证其准确性或完整性,也不保证所包含的信息和建议不会发生任何变更。本公司并不对使用本报告所包含的材料产生的任何直接或间接损失或与此相关的其他任何损失承担任何责任。
本报告所载的资料、意见及推测仅反映本公司于发布本报告当日的判断,本报告所指的证券或投资标的的价格、价值及投资收入可升可跌,过往表现不应作为日后的表现依据:在不同时期,本公司可发出与本报告所载资料,意见及推测不一致的报告,本公司不保证本报告所含信息保持在最新状态。同时,本公司对本报告所含信息可在不发出通知的情形下做出修改,投资者应当自行关注相应的更新或修改。
除非另行说明,本报告中所引用的关于业绩的数据代表过往表现。过往的业绩表现亦不应作为日后回报的预示。我们不承诺也不保证,任何所预示的回报会得以实现。分析中所做的回报预测可能是基于相应的假设。任何假设的变化可能会显著地影响所预测的回报。
本公司的销售人员、交易人员以及其他专业人士可能会依据不同假设和标准、采用不同的分析方法而口头或书面发表与本报告意见及建议不一致的市场评论和/或交易观点。本公司没有将此意见及建议向报告所有接收者进行更新的义务。本公司的资产管理部门、自营部门以及其他投资业务部门可能独立做出与本报告中的意见或建议不一致的投资决策。
本报告的版权归本公司所有。本公司对本报告保留一切权利。除非另有书面显示,否则本报告中的所有材料的版权均属本公司。未经本公司事先书面授权,本报告的任何部分均不得以任何方式制作任何形式的拷贝、复印件或复制品,或再次分发给任何其他人,或以任何侵犯本公司版权的其他方式使用。未经授权的转载,本公司不承担任何转载责任。
在法律许可的情况下,兴业证券股份有限公司可能会持有本报告中提及公司所发行的证券头寸并进行交易,也可能为这些公司提供或争取提供投资银行业务服务:因此、投资者应当考虑到兴业证券股份有限公司及/或其相关人员可能存在影响本报告观点客观性的潜在利益冲突。投资者请勿将本报告视为投资或其他决定的唯一信赖依据。
投资评级说明
报告中投资建议所涉及的评级分为股票评级和行业评级(另有说明的除外)。评级标准为报告发布日后的12个月内公司股价(或行业指数)相对同期相关证券市场代表性指数的涨跌幅,其中:沪深两市以沪深300指数为基准;北交所市场以北证50指数为基准;新三板市场以三板成指为基准;香港市场以恒生指数为基准;美国市场以标普500或纳斯达克综合指数为基准。
行业评级:推荐-相对表现优于同期相关证券市场代表性指数;中性-相对表现与同期相关证券市场代表性指数持平;回避-相对表现弱于同期相关证券市场代表性指数。
股票评级:买入-相对同期相关证券市场代表性指数涨幅大于15%;增持-相对同期相关证券市场代表性指数涨幅在5%~15%之间;中性-相对同期相关证券市场代表性指数涨幅在-5%~5%之间;减持-相对同期相关证券市场代表性指数涨幅小于-5%;无评级-由于我们无法获取必要的资料,或者公司面临无法预见结果的重大不确定性事件,或者其他原因,致使我们无法给出明确的投资评级。
]article_adlist-->免责声明市场有风险,投资需谨慎。本平台所载内容和意见仅供参考,不构成对任何人的投资建议(专家、嘉宾或其他兴业证券股份有限公司以外的人士的演讲、交流或会议纪要等仅代表其本人或其所在机构之观点),亦不构成任何保证,接收人不应单纯依靠本资料的信息而取代自身的独立判断,应自主做出投资决策并自行承担风险。根据《证券期货投资者适当性管理办法》,本平台内容仅供兴业证券股份有限公司客户中的专业投资者使用,若您井非专业投资者,为保证服务质量、控制投资风险,请勿订阅或转载本平台中的信息,本资料难以设置访问权限,若给您造成不便,还请见谅。在任何情况下,作者及作者所在团队、兴业证券股份有限公司不对任何人因使用本平台中的任何内容所引致的任何损失负任何责任本平台肯在沟通研究信息,交流研究经验,不是兴业证券股份有限公司研究报告的发布平台,所发布观点不代表兴业证券股份有限公司观点.任何完整的研究观点应以兴业证券股份有限公司正式发布的报告为准。
本平台所载内容仅反映作者于发出完整报告当日或发布本平台内容当曰的判断,可随时更改且不予通告、本平台所载内容不构成对具体证券在具体价位、具体时点、具体市场表现的判断或投资建议,不能够等同于指导具体投资的操作性意见。
]article_adlist-->
海量资讯、精准解读,尽在新浪财经APP
嘉旺网-深圳股票配资平台-股票杠杆配资找加杠网-股票配资查询提示:文章来自网络,不代表本站观点。